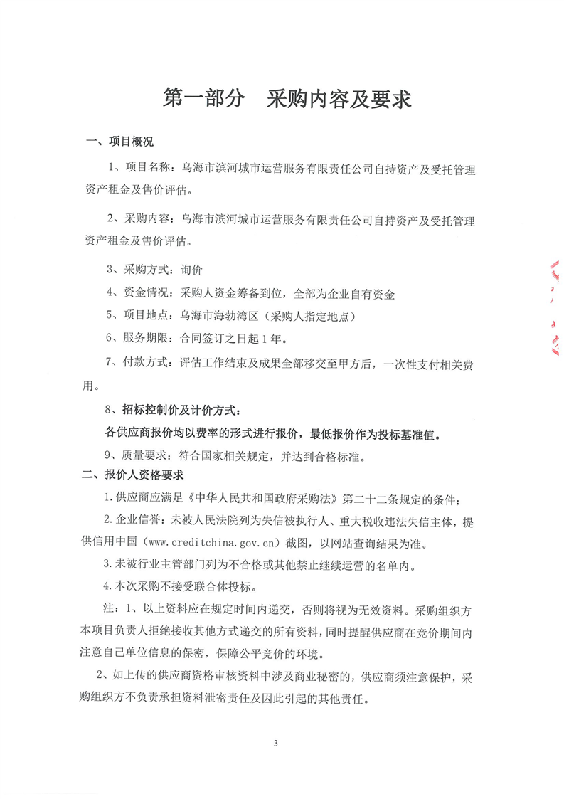
黨群工作
OPEN PARTY AFFAIRS

















本文網址:http://m.huoli-japan.cn/news/info2120.html
相關推薦
- 2025-12-262024年度烏海市直屬國有企業(yè)負責人薪酬信息公開披露表
- 2025-12-16烏海市晟泰能源有限責任公司五虎山井田南部采空區(qū)災害綜合治理項目生態(tài)環(huán)境損害司法鑒定評估項目詢價公告
- 2025-12-15“烏海城投集團”微信公眾平臺服務項詢價公告
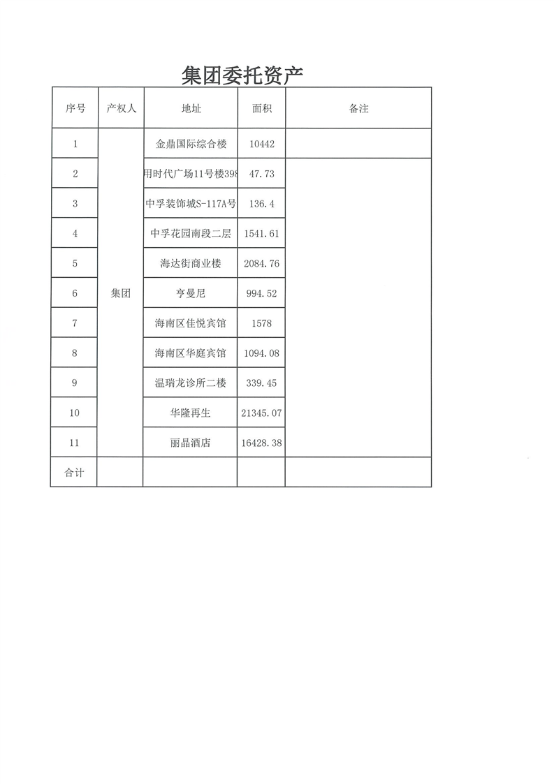
- 2025-12-152026年濱河城服公司市場化服務項目【網上競價】
- 2025-11-21烏海市晟泰能源有限責任公司五虎山井田南部采空區(qū)災害綜合治理項目邊坡穩(wěn)定性分析評價報告
- 2025-11-19社會穩(wěn)定風險評估工作公示
- 2025-11-19社會穩(wěn)定風險評估工作公示
- 2025-11-07烏海市濱河城市運營服務有限責任公司中大型電動掃地機(車)供應項目詢價文件
- 2025-10-31濱河二期道路及附屬工程-綠化土方工程測繪服務限高價報價公告
- 2025-10-14烏海市城市建設投資集團有限責任公司關于終止與內蒙古華格項目管理咨詢有限責任公司業(yè)務合作的通知
友情鏈接: 服務宗旨:以“客戶滿意”為中心經營理念:以人為本 團結務實 實業(yè)城投 服務社會
地址:內蒙古烏海市海勃灣區(qū)110國道1090公里處(原兒童福利院院內) 電話:0473-2881887
Copyright ? 2019 烏海市城市建設投資集團有限責任公司 All Rights Reserved. 蒙ICP備17000474號-1


